巨星传奇以明星IP为核,驱动新零售与商业多元化变革
近日,开源证券发布巨星传奇首次覆盖报告,给予“买入”评级。研报认为,巨星传奇作为一家创新型零售企业,成功开创了独特的明星IP运营新模式。自公司成立以来,便专注于实施“明星IP引流+全方位营销零售”的复合商业策略。该策略利用明星IP的内容运营来吸引和积累大量用户关注,进而将这些明星资源转化为自有品牌的营销手段,以实现商业价值的最大化。公司与周杰伦、刘畊宏建立了深厚的合作关系,成功塑造了“周同学”和“刘教练”两大极具影响力的明星IP。此外,公司还汇集了方文山、Vivi、南拳妈妈、陈法蓉、孙耀威等明星资源,形成强大的IP阵容。截止至2024年3月,公司旗下的明星IP所引导的粉丝群体在全网已拥有约2亿的粉丝量。

回顾巨星传奇的发展历程,精准的战略眼光与执行力、创新力贯穿始终:(1)0→1的跳跃:公司成立于2017年,作为国内明星虚拟IP运营先行者,2019年成功孵化周杰伦二次元形象IP“周同学”,基于私域社交电商渠道成功打造爆款单品魔胴咖啡,初步跑通明星IP流量赋能新零售的独特商业模型。(2)1→N的成长:不断丰富明星IP和新零售产品矩阵,2022年打造现象级健身KOL刘畊宏,同步创建抖音矩阵号切入直播电商领域,通过整合直播电商、短视频、自有APP渠道流量池构建“私域+公域”全体系营销网络,赋能新零售业务。(3)N→X的外延:2023年至今IP运营各业务线全面开花,综艺节目《周游记2》、《乐来乐快乐》接续上线,媒体内容生态逐步成熟;线下加码投资周杰伦演唱会,推动孙耀威和南拳妈妈全国巡演,演唱会业务创造收入增量;相继合作中国移动、数字王国,加码布局AI+元宇宙,视频彩铃、元宇宙演唱会等新业务有望接续落地,探索数字IP商业变现。

不久前,巨星传奇还完成了新股配售,持续加码投资演唱会和建设元宇宙生态,其中7980万港元拟用于投资和策划合作艺人的实体演唱会,6050万港元拟用于建设元宇宙生态系统,6000万港元拟用于和公司业务相关并购,2180万港元拟用于一般营运资金。


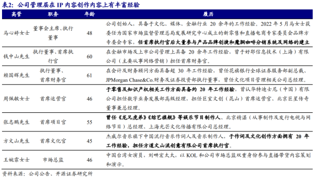
巨星传奇的高管团队构成科学,成员皆具备丰富的行业经验,他们凭借锐利的市场洞察与不竭的创新思维,共同推动明星IP的稳步成长。管理团队中的佼佼者如周佩敏、张志鹏、方文山等,均为文娱产业的资深精英。他们的专业背景和实战经验全面覆盖了IP塑造、媒体内容产出、活动筹划、IP使用权管理、品牌塑造与推广以及零售分销等关键环节。团队成员各司其职,密切协作,凝聚成一股强大的团队力量,成为公司成功实践创新型商业模式的有力支撑。











