BCM领航小宠食品革新:首创兔粮低温烘焙工艺,重塑行业格局!
在兔兔喂养中,兔粮作为兔兔日常饮食中的一部分,品质与种类一直备受广大消费者关注。随着人们的生活质量不断提高,更多的养宠人群开始关注宠物食品的安全!不仅要宠物吃着安全,还要营养价值高!

随着科技的进步和喂养理念的提升,兔粮的制作工艺也在不断进步,在粮食制作工艺不断发展的过程中,我们发现传统工艺高温高压造成营养大量流失、一些营养成分也更容易失活成为工艺最大的弊端,其中膨化和烘焙是两种最为常见的制作方式。本文就来深入探讨一下兔粮各个工艺之间的区别。
革新对比:BCM与传统小宠食品——一场品质与科技的直观较量

不同工艺各有各的特点和优势。膨化以其简单的制作工艺和较长的保质期而受到部分消费者的喜欢;而烘焙工艺则以其丰富的营养价值、酥脆的口感和易消化的特点成为更多饲养者的首选,深受兔兔们的喜爱,适口性很不错。在选择兔粮时,可以根据自己的需求和兔兔的实际情况进行综合考虑和选择。
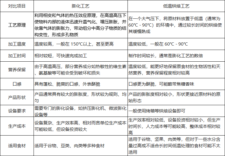
一、制作工艺的区别?
1)低温烘焙
从工艺温度来看
低温烘焙的原理是利用低温控制食物内部温度,从而延长食物的使用寿命,且这种低温度可以抑制食物内部细菌的生长,从而减少食物变质的风险。同时,低温烘焙还可以使食物表面变得干燥和酥脆,从而提高食物的口感和风味。
从营养成分来看
低温烘焙工艺在成分含量、营养保留率、食材新鲜度、消化和吸收、喂食便捷性等多个维度都较为平衡的主粮生产工艺,还能有效规避因传统高温膨化造成的营养流失、食材适口性下降及带来致癌风险的缺点。
在保留原有的风味及营养的同时,无需喷涂任何诱食剂和人工营养剂。既充分锁住了食材中的营养物质,又使产品口感醇香、酥脆可口。

2)膨化工艺
一般是利用高温、高压的条件使食物内部的水分迅速汽化,产生强大的压力,当压力瞬间释放时,食物内部的组织结构发生变化,体积迅速膨胀而形成疏松多孔的状态。高温高压的加工过程往往会对食物的营养成分造成较大的破坏。部分蛋白质可能会变性,维生素也容易在高温下损失。

二、营养价值的对比
1)低温烘焙
低温烘焙工艺通常是将原材料放入温度在 60℃ - 90℃左右的烤箱中,进行长时间的缓慢烘烤。在这个过程中,由于温度较低,能够避免高温对食材营养成分的破坏,最大程度地保留原食材的生物活性和天然营养。同时,因为不需要像膨化工艺那样进行喷涂,所以制作出的兔粮颗粒表面不油腻,更加健康。同时低温烘焙的工艺大大降低了有害物质的产生几率,使得低温烘焙出的食品更加安全健康,让兔兔吃得放心,无需担忧有害物质对身体的潜在危害。

*图为低温烘焙工艺粮
2)膨化工艺
在高温高压的生产过程中,会导致部分营养流失,容易使兔粮中的维生素等营养成分受到破坏,虽然在制作过程中会尽量控制营养流失,但相比低温烘焙工艺,营养损失仍较为明显。对于挑食和营养有高要求的兔兔来说,膨化粮可能并不是最佳的选择。

*图为膨化粮
三、口感上的差异性
1)低温烘焙
低温烘焙能更好地保留食物本身的香味,由于保留了更多的天然营养成分,使得兔粮的味道更具吸引力,增加了兔兔的食欲,受很多兔兔喜爱。让兔兔在品尝时能够感受到食材的原汁原味,带来更加丰富的味觉体验,酥酥脆脆的适口性更好;
2)膨化工艺
口感松脆,能吸引兔兔进食,质地相对较硬,饱腹感较强。对于某些兔兔来说,这种硬质颗粒可能会增加其消化的难度,特别是对于幼兔或老年兔来说。膨化粮由于经过高温处理,口感可能相对单一,且在一定程度上会影响粮食的原味。
市场影响:引领趋势VS跟随市场
BCM引领趋势:BCM品牌以其独特的创新理念与科技实力,不断推动小宠食品行业向更高品质、更科技化的方向发展。BCM的产品不仅满足了消费者对高品质小宠食品的需求,更引领了行业的新风尚,成为市场中的佼佼者。
传统品牌跟随市场:相较于BCM的引领地位,传统小宠食品品牌往往处于跟随市场的位置,缺乏主动创新的能力。在BCM等创新品牌的推动下,传统品牌虽也在尝试改进,但往往步伐缓慢,难以迅速响应市场变化与消费者需求。
BCM品牌与传统小宠食品之间的直观对比,不仅展现了BCM在加工技术、配方设计上的显著优势,更凸显了其在市场中的引领地位与前瞻视野。BCM以科技创新为驱动,致力于为小宠提供更健康、更科学的饮食选择,同时引领整个小宠食品行业向更高层次发展。未来,BCM将继续保持其创新领袖的姿态,为全球小宠爱好者带来更多惊喜与期待。











