470余万标的未履行成“老赖”,小音咖及创始人李艾再次被限销
中新经纬3月24日电 中国执行信息公开网显示,近日,小音咖关联公司上海艺齐来文化传播有限公司及创始人李艾新增一则限制消费令,申请人为上海市黄浦区人力资源和社会保障局。
中国执行信息公开网截图
上海艺齐来文化传播有限公司3月新增一则被执行信息,执行标的4768062元,执行法院为上海市黄浦区人民法院。此后,3月22日,因前述标的全部未履行,上海艺齐来文化传播有限公司被认定为有履行能力而拒不履行生效法律文书确定义务成“老赖”。
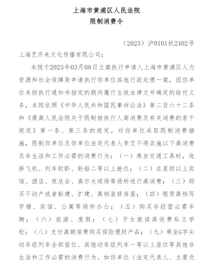
上海市黄浦区人民法院限制消费令截图
根据上海市黄浦区人民法院限制消费令,上海艺齐来文化传播有限公司被采取限制消费措施,公司及法定代表人李艾被要求不得实施高消费及非生活和工作必需的消费行为,这也意味着李艾连飞机都坐不了。
这并不是上海艺齐来文化传播有限公司及李艾第一次被限销。中新经纬查询中国执行信息公开网发现,2022年9月底和10月初,上海艺齐来文化传播有限公司因未按执行通知书指定的期间履行生效法律文书确定的给付义务,两次被上海市静安区人民法院出具限制消费令。
中国执行信息公开网截图
天眼查APP显示,上海艺齐来文化传播有限公司成立于2015年,注册资本305.8675万元,法定代表人系李艾,小音咖为该公司旗下拥有的O2O音乐学习服务平台。(中新经纬APP)










